<【股票配资网站】>水电行业上市公司全解析,含上下游产业链及核心数据【股票配资网站】>
行业主要上市公司:长江电力()、华能水电()、湖南发展()、闽东电力()、黔源电力()、三峡水利()、桂冠电力()、广西能源()、西昌电力()、郴电国际()、湖北能源()等
本文核心数据:水力发电行业上市公司汇总、水力发电行业上市公司业务布局、水力发电行业上市公司业务业绩
——水力发电产业上市公司汇总
从产业链情况来看,水力发电行业上游主要包括工程咨询、原材料与设备供应商。其中,上游原材料主要为钢筋混泥土、钢材等,市场供应充足,国产化程度高;设备主要有电动机、水轮机和变电器等。中游主要是水力发电项目建设和运营,中游企业的最大成本为折旧,收入来源主要为发电售电收入。下游主要涉及售电主体和电力用户,其中电力用户用电需求不断增长,需求比较稳定。
水力发电行业的上游工程咨询上市公司包括中国电建,原材料与设备供应商上市企业包括海螺水泥、宝钢股份、东方电气等。中游水力发电建设和运营上市公司数量较多,以长江电力、华能水电等为代表。下游售电主体为国家电网、南方电网等央企。




中国地势西高东低,河流众多、径流丰沛、落差巨大,蕴藏着非常丰富的水能资源。水力发电具有明显的区域性特征水电股票,主要聚集在水能资源较为丰富的地区。中国水能资源蕴藏最丰富的地区为西南地区,占全国水能蕴藏总量的70%,该板块包括云南,四川等地。从上市企业区域分布情况来看,水力发电产业链的中游企业也主要分布在中部和西南地区。

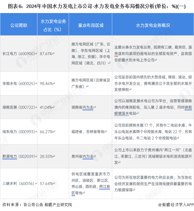
——水力发电行业上市公司业务布局对比
从水力发电行业上市公司的业务布局来看,水力发电上市企业区域布局以周边地区为主,小部分企业在海外有所布局。从业务情况来看,上市企业以建设和运营水电站为主。



——水力发电行业上市公司水力发电业务业绩对比
从水力发电代表企业的业绩情况来看,水力发电行业的毛利率均值接近40%;长江电力和华能水电的装机容量、水电发电量、水电售电量均处于行业领先位置。上市企业具体的业绩情况如下表所示:


——水力发电行业上市公司水力发电业务规划对比
根据各上市企业水力发电业务规划/最新布局情况,部分企业关于发电量、企业营收等方面进行了具体的目标规划,部分企业在加大水电领域投资力度、提升水能利用率等方面有所布局。

更多本行业研究分析详见前瞻产业研究院《中国水力发电行业市场前瞻与投资战略规划分析报告》
同时前瞻产业研究院还提供产业新赛道研究、投资可行性研究、产业规划、园区规划、产业招商、产业图谱、产业大数据、智慧招商系统、行业地位证明、IPO咨询/募投可研、专精特新小巨人申报、十五五规划等解决方案。如需转载引用本篇文章内容,请注明资料来源(前瞻产业研究院)。
更多深度行业分析尽在【前瞻经济学人APP】,还可以与500+经济学家/资深行业研究员交流互动。更多企业数据、企业资讯、企业发展情况尽在【企查猫APP】水电行业上市公司全解析,含上下游产业链及核心数据,性价比最高功能最全的企业查询平台。



