当前位置:

同花顺早盘三步法:从涨速榜到问财选股,如何快速锁定涨停股?

股票配资网站 2025-11-23 135

<【股票配资网站】>同花顺早盘三步法:从涨速榜到问财选股,如何快速锁定涨停股?

核心思路:由广到窄,层层过滤

早盘时间宝贵,我们不能一只一只股票地看同花顺如有股票板块代码,必须利用同花顺的强大功能进行快速筛选。

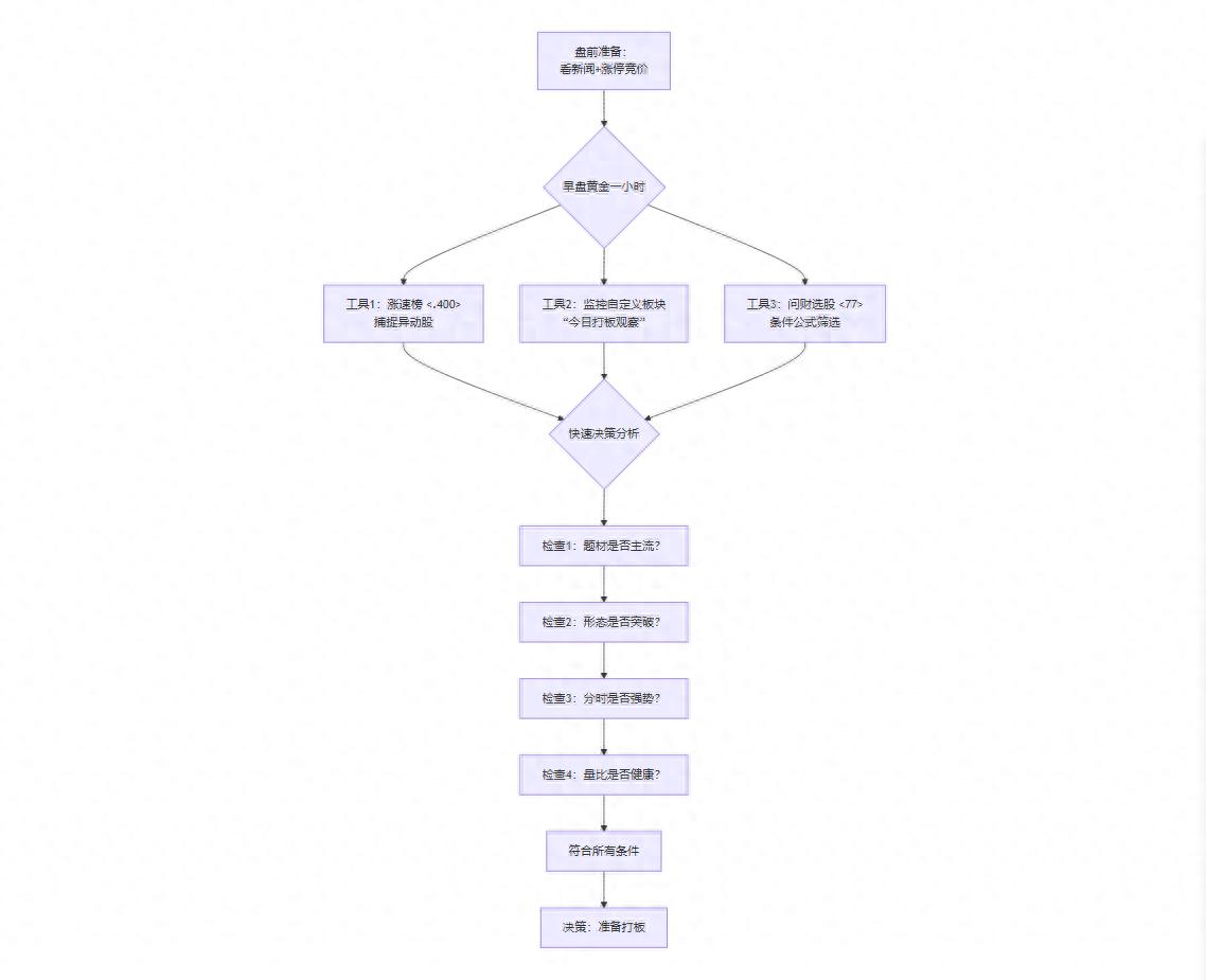
第一步:盘前准备(9:15 - 9:25)—— 设定战场

这个阶段的目标是了解市场情绪,锁定核心观察池。

浏览重要新闻打开同花顺的「新闻」或「资讯」中心,快速浏览「宏观要闻」、「行业动态」、「公司公告」。重点关注可能引发板块异动的重磅政策或事件。查看涨停竞价在集合竞价期间(9:25后)同花顺早盘三步法:从涨速榜到问财选股,如何快速锁定涨停股?,使用同花顺的「涨停聚焦」功能(通常位于软件上方的导航栏)。这里会显示涨停封单额、涨停原因(概念归类)。观察哪些板块的涨停股最多,封单金额最大,初步判断当日最强风口。创建自定义板块(关键步骤)前一天晚上或当天早上,根据新闻和复盘,创建一个名为“今日打板观察”的自定义板块。将你认为可能发酵的热点板块中的前排活跃股、近期有异动的个股加入这个板块。这能极大缩小早盘的关注范围。第二步:早盘动态筛选(9:30 - 10:30)—— 黄金一小时

这是最关键的操作阶段,分三步走:

工具1:使用「涨速榜」捕捉异动工具2:使用「自定义板块」监控工具3:使用「问财选股」进行条件筛选(最强功能)

这是同花顺最强大的选股工具,可以编写条件公式进行实时筛选。

同花顺盘前准备_涨停聚焦自定义板块_同花顺如有股票板块代码

推荐搜索词(在9:30后实时使用):

操作流程:

在同花顺输入 77 或找到「问财选股」。输入上述搜索词,点击搜索。系统会实时列出符合条件的股票,你可以按“涨幅”、“量比”等排序。对筛选出的股票进行快速分析。第三步:快速决策分析(看到标的后的30秒)

当通过上述工具发现一个潜在标的时,必须在极短时间内完成以下检查:

看题材:按 F10 或查看简况,确认它是否属于当天最强热点?是龙头还是跟风?看形态:快速切换到日K线图,判断是否是 “突破关键平台” ?是否处于上升通道?位置是否过高?看分时:攻击形态:分时线是否流畅上扬,有大单持续买入?封板决心:触及涨停时,封单是否巨大且坚决?封单占流通市值的比例越高越好。看量能:量比是否健康(通常2-5倍为佳)?是否是近期的倍量或巨量?实战流程图总结

同花顺如有股票板块代码_同花顺盘前准备_涨停聚焦自定义板块

重要风险提示与设置

总结: 熟练运用同花顺的 「涨速榜」、「问财选股」、「自定义板块」 这三大神器,结合我们之前讨论的 “高溢价首板”的四大特征(主流热点、突破形态、早盘封板、健康量能),你就能在早盘建立起一套高效、系统的打板标的筛选体系。

行情指数
  • 上证走势
  • 深证走势
  • 创业走势

上证指数

3350.13

1.69(0.05%)

深证成指

10513.12

9.46(0.09%)

创业板指

2104.63

2.75(0.13%)

浏览器扫码访问