<【股票配资网站】>股票分红后买入可行吗?分红规则、卖出时机全解析【股票配资网站】>
股票公布分红以后再买可以分吗

股票公布分红以后再买可以分红股票除息日可以卖吗,因为要求用户如果在股权登记日前或是当日买都能享受到分红,并且股票分红并非依据持有时间长短来区分的,是依据持有的份额来区分的,因此许多用户都喜欢关注这些将要分红的股票。股权登记日,即统计股息红利分派的持股人的日期,在此期间持有公司股票的股东方能享有股息派发。股权登记日以后便是除权除息日与派发日。
股票分红以后可以卖出吗


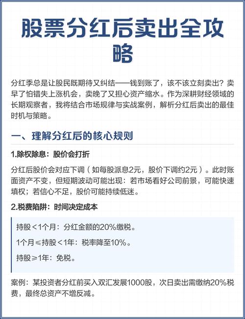
股票分红以后可以卖出,股票分红并不妨碍用户卖股票,不论是在股票分红以前股票分红后买入可行吗?分红规则、卖出时机全解析,或是在股票分红以后,倘若想卖出这只股票,委托卖出就可以,并且股票分红当日也可以卖,除权除息日卖出股票不影响当期的分红。可是需要留意的是,通过股票分红以后,卖股票会涉及一个纳税的情况。持有股票一年之上不需要缴纳税费、一个月之上缴纳税费10%、一个月之内缴纳税费20%。因此用户如果想少缴一点分红税的话,那么就可以考虑长期持股,做价值投资,前提条件是这个标的有长期投资的价值。
股票分红后持仓成本会减少吗

因为分红以后要除息,便是把股票的一部分价格计算成分红,变成了现钱后股价会减少,成本也跟随减少,可以用更低的成本进行利润再投。其中分红后会对股价进行除权除息,也就是股价要减少,同时持仓成本也会减少。现钱分红指的是公司把一部分盈利以现钱的形式分给公司股东,进行现钱分红之后会进行除息。本文主要写的是股票分红登记日当天卖掉还能分吗有关知识点,内容仅作参考。


